E-mail Us
signal generator vs function generator
signal generator vs function generator
waveform generator vs signal generator
signal generator vs waveform generator
signal generator types
signal generator diagram

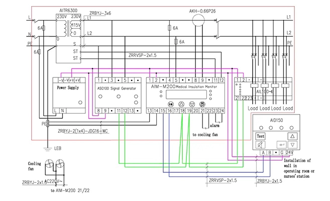
Gerador de sinal ASG100

  • Localizando o injetor atual para sistemas de localização de falha de isolamento.

  • Monitoramento de conexão de TI com LED de teste.

  • Alarme led quando PODE ativo.

  • Potência no LED

Desenhos do gerador de sinal ASG100

Especificações do gerador de sinal ASG100

Potência auxiliarTensãoDC24V
Consumo de energia2VA
Sistema monitoradoTensão nominal0-242V AC
Frequência45-60HZ
Sinais de localizaçãoTensão de localização<25V
Localização atual<1mA
Localização da falhaCanais máximos4
Tempo de resposta<2s
ComunicaçãoÔnibusPODE
ProtocoloProtocolo personalizado


Obrigado por sua atenção em Acrel
Vamos saber sua necessidade de medidor de energia inteligente.
Acrel entrará em contato com você o mais rápido possível.
*
*
*